Place text in quotation marks for exact match search results.
About IVR Reports
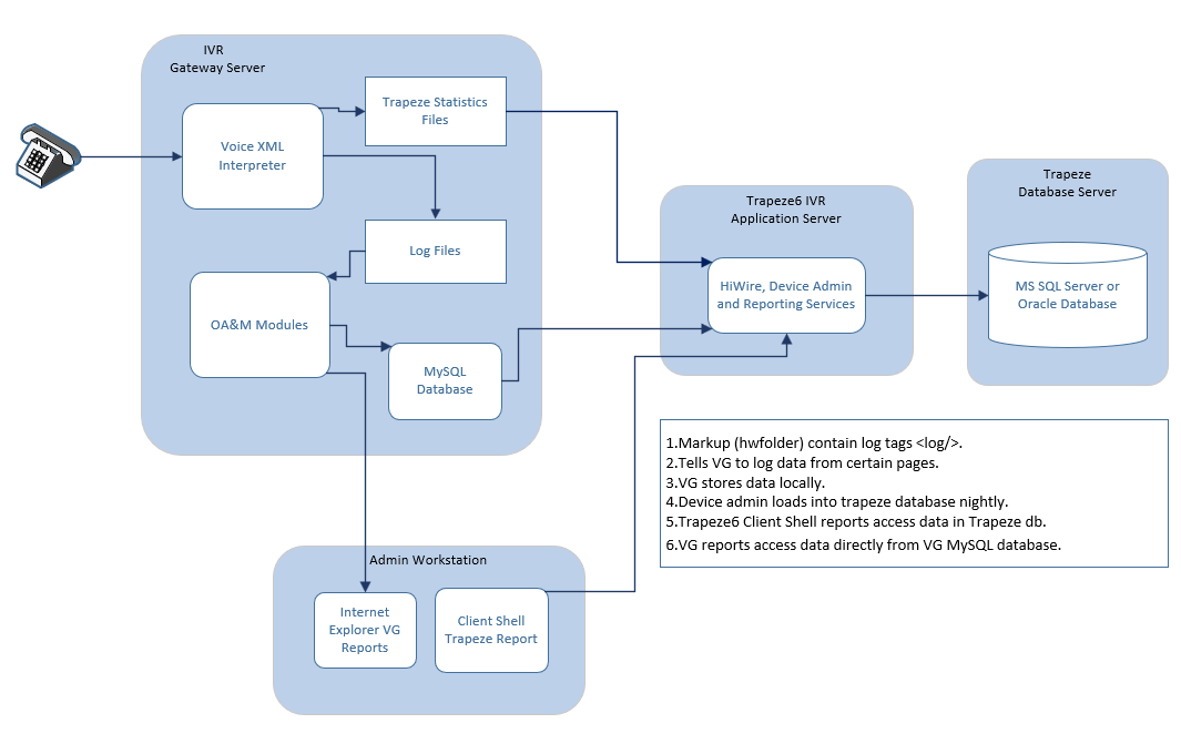
The Trapeze IVR Reporting module makes use of the ability of the Voice Gateway to log
information on caller activity during the course of the interaction of callers with the IVR
system.
When callers enter the IVR system, they are presented with the call flow, which is designed
in XML or markup. This markup contains log tags (<log/>) that tell the Voice Gateway to
insert a log record into the logging subsystem. In the Trapeze application server, the data is
retrieved nightly from the Voice Gateway, which summarizes and stores it in the Trapeze
database. The Trapeze Reporting services later accesses the information for administrative
use.
The following graphic provides an overview of the report flow: