About Operator-Initiated Notifications
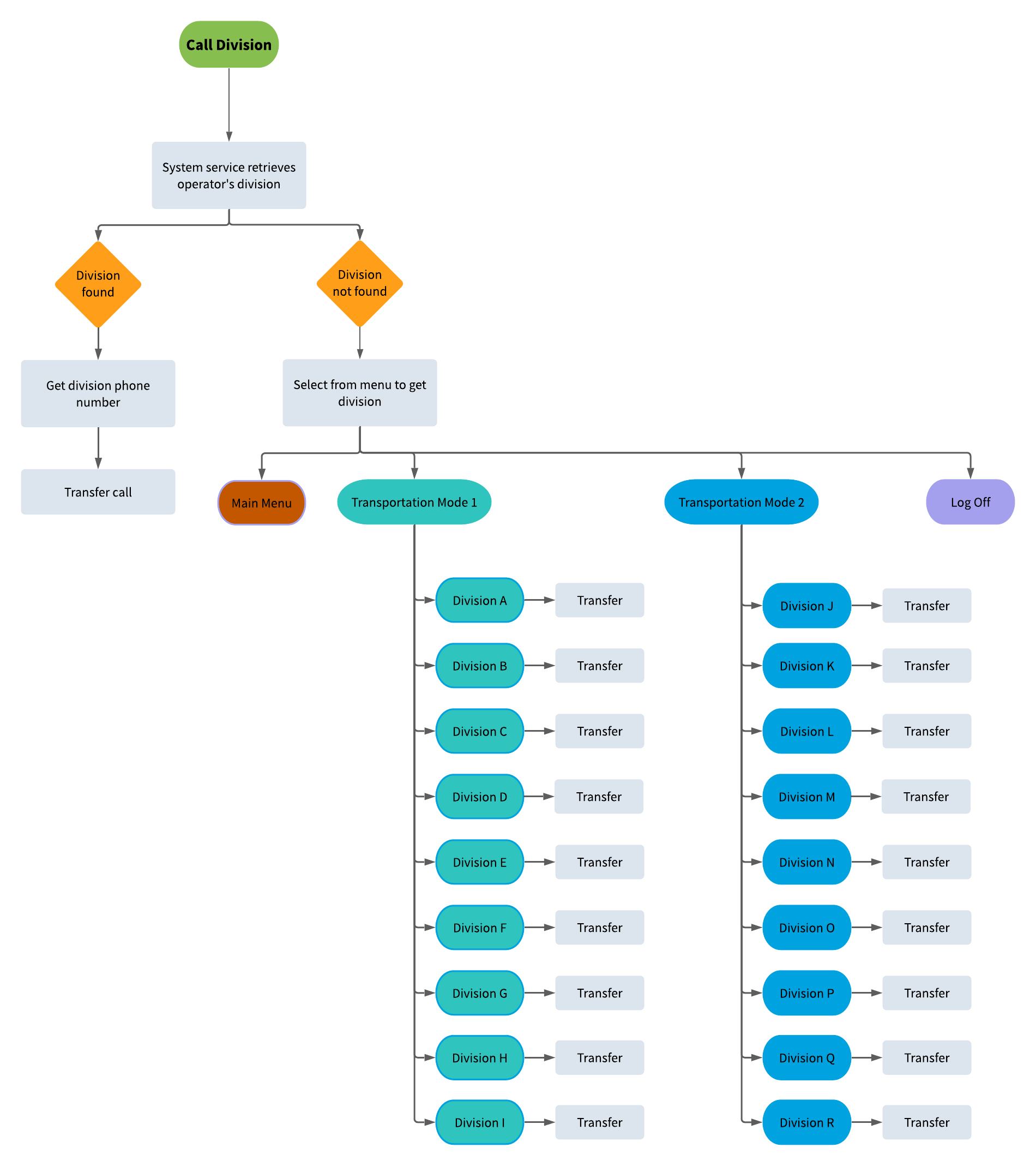
After work assignments are published, operators can request work assignment information by telephone.
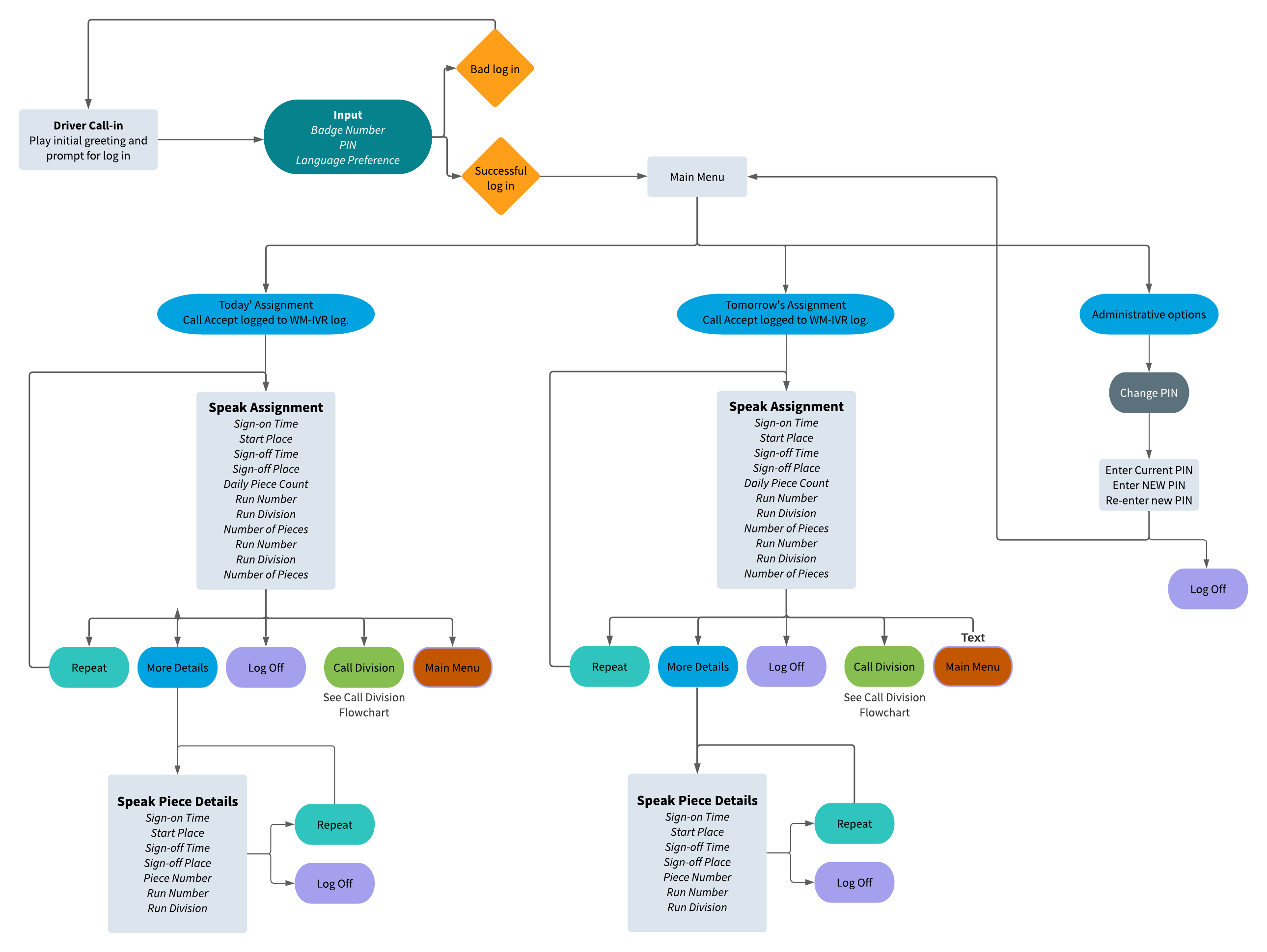
To access the IVR system, employees should use their employee Badge number and PIN.
After work assignments are published, operators can request work assignment information by telephone.
To access the IVR system, employees should use their employee Badge number and PIN.